服务热线

0769-89873675

监督电话:12345

关注服务公众号

首页>融媒体中心>螺视技术青年

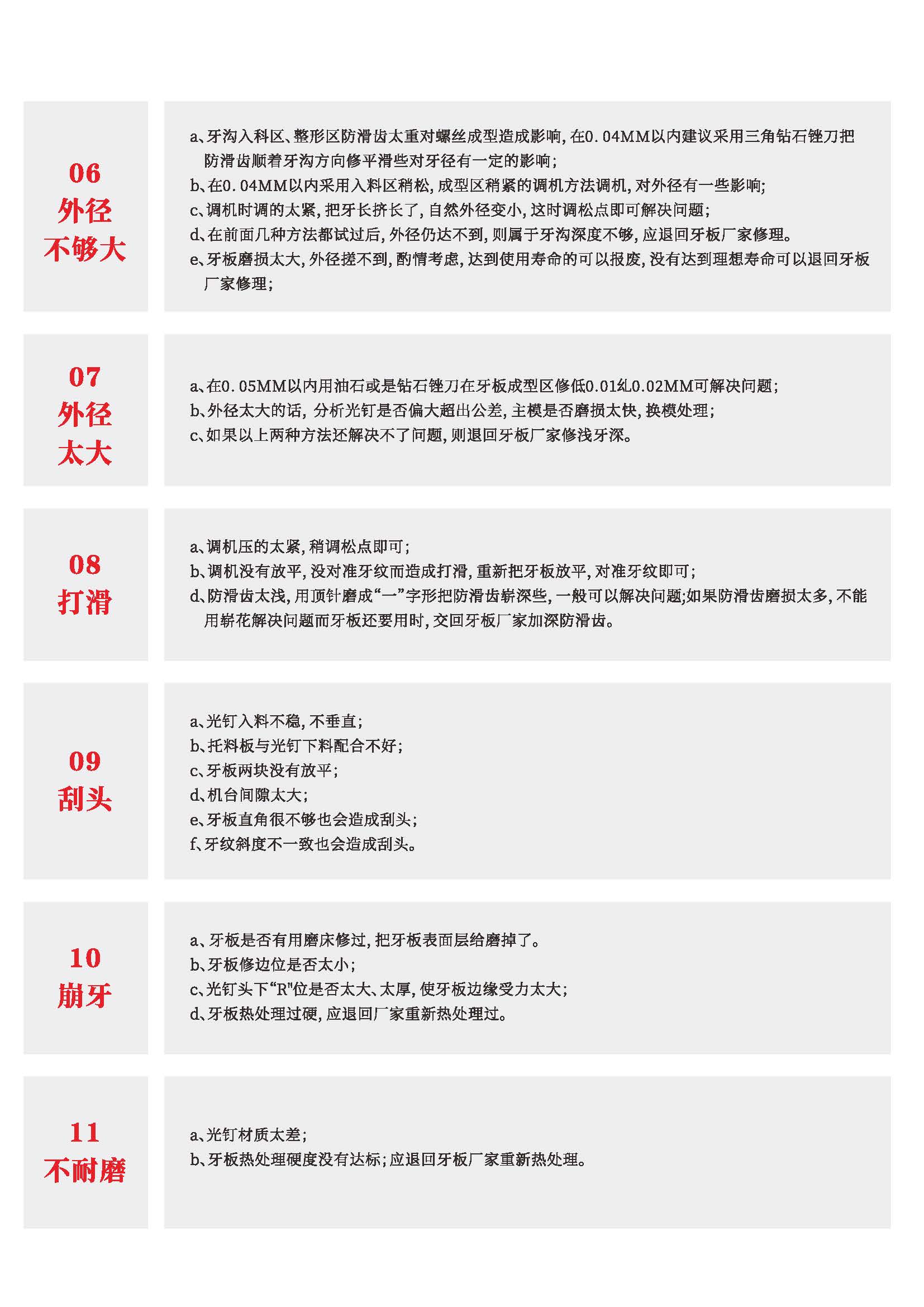
牙板基本知识及常遇到的调机问题解答

发布时间:2025-08-28    浏览量:377

牙板基本知识及常遇到的调机问题解答_页面_1.jpg牙板基本知识及常遇到的调机问题解答_页面_1.jpg牙板基本知识及常遇到的调机问题解答_页面_1.jpg



相关链接:

联系我们

扫一扫
关注公众号

Copyright © 广东螺丝工匠俱乐部有限公司丨版权所有 粤ICP备2025447434号

技术支持:捷联科技