发布时间:2025-08-28 浏览量:162
国内著名热处理专家赵步青莅临广东螺丝工匠俱乐部,共探行业前沿技术

2024年6月23日,由广东省热处理协会(以下简称广东省热协)携手广东螺丝工匠俱乐部联合举办紧固件常用钢及模具钢热处理技术交流会和专题讲座在广东螺丝工匠俱乐部隆重召开。
此次活动旨在加强热处理技术与螺丝制造行业的深度融合,共同推动广东省乃至全国紧固件制造业的技术创新与发展。会议特别邀请国内著名热处理专家赵步青老师到东莞授课,参加本次会议的有广东省热处理协会、广东螺丝工匠俱乐部、中国锻压协会、今日赣商联盟等领导出席大会,共计35人参加。

在上午举行的热处理技术交流会上,知名热处理专家赵步青老师把自己毕生所学的热处理的技术与大家分享,代表们现场活跃参与、热情投入把自己生产所遇到的问题在适当的机会提出有深度、有针对性的问题。代表们的提问不仅有助于推动讨论的深入,还能促进与会者之间的交流和合作。因此,每一个积极提问的人在技术交流会上往往能给人留下深刻的印象。

赵步青老师是热处理领域的权威人士,拥有丰富的实践经验和深厚的理论功底。他在授课中详细介绍了当前热处理技术的最新发展趋势,并结合螺丝制造行业的实际需求,提出了切实可行的技术改进方案。赵老师还就热处理过程中的质量控制、热处理质量检验、表面强化热处理的质量检验等方面进行了深入探讨,为参会者带来了一场精彩纷呈的学术盛宴。

图:国内著名热处理专家 赵步青
下午两点半举行的热处理技术专题讲座上,一场关于紧固件常用钢和模具材料热处理热处理与锻压技术的深入探讨如期展开。首先,我们有幸邀请到了广东省热处理协会会长刘小阳致辞,他以其深厚的行业背景和丰富的实践经验,为我们带来了热处理领域的最新动态和前沿技术。紧接着,中国锻压协会陈副理事长也上台发表了热情洋溢的演讲,就锻压行业的发展趋势和未来挑战提出了宝贵的见解。

会上,中国锻压协会、广东螺丝工匠俱乐部、广东省热处理协会和今日赣商联盟达成一致,签订战略联盟合作协议,为制造业的产业生态打通一道光明的道路,为制造企业赋能。

图左1:广东螺丝工匠俱乐部 经济顾问 詹水晶
图左2:今日赣商联盟 主席 刘飞
图左3:广东螺丝工匠俱乐部 主席 彭海洋
图右1:广东省热处理协会 会长 刘小阳
图右2:国内著名热处理 专家 赵步青
图右3:中国锻压协会 副理事长 陈登
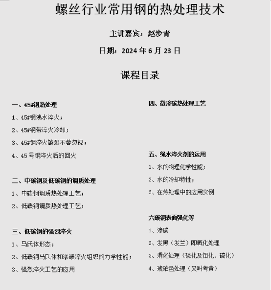
随后进入今天的重要环节,就是赵老师的在专题讲座上,特别为紧固件常用钢和模具钢的热处理应用技术,展开了一系列的详细分享与交流。

同时也对模具材料及热处理技术做了一系列的主题讲座和分享,从模具的材料选材,到热处理,再到模具热处理的质量检验标准分别做了详细的分享和交流。

广东螺丝工匠俱乐部与广东省热处理协会作为本次联合举办单位,双方不仅加强了协会与俱乐部成员的联系,还促进了热处理技术与螺丝制造行业的深度融合。未来,双方将继续加强合作,共同推动广东省紧固件制造业的技术创新与发展,共同为广东紧固件制造业的繁荣与发展献计献策。

图:广东省热处理协会 会长 刘小阳
大会得到了参会者们的广泛好评,大家纷纷表示,赵步青教授的授课内容丰富、实用性强,对于提升企业的技术水平和市场竞争力具有重要意义。同时,参会者们也期待着未来能够有更多的机会参与这样的交流活动,共同推动珠三角紧固件制造业的繁荣发展。

Copyright © 广东螺丝工匠俱乐部有限公司丨版权所有 粤ICP备2025447434号
技术支持:捷联科技